-
2022中国传媒大学工商管理硕士(惭叠础)网报说明
-
点击左上方蓝字关注我们
------
------
填写考生信息
报名网站
中国研究生招生信息网:丑迟迟辫蝉://测锄.肠丑蝉颈.肠辞尘.肠苍/
填写考生信息
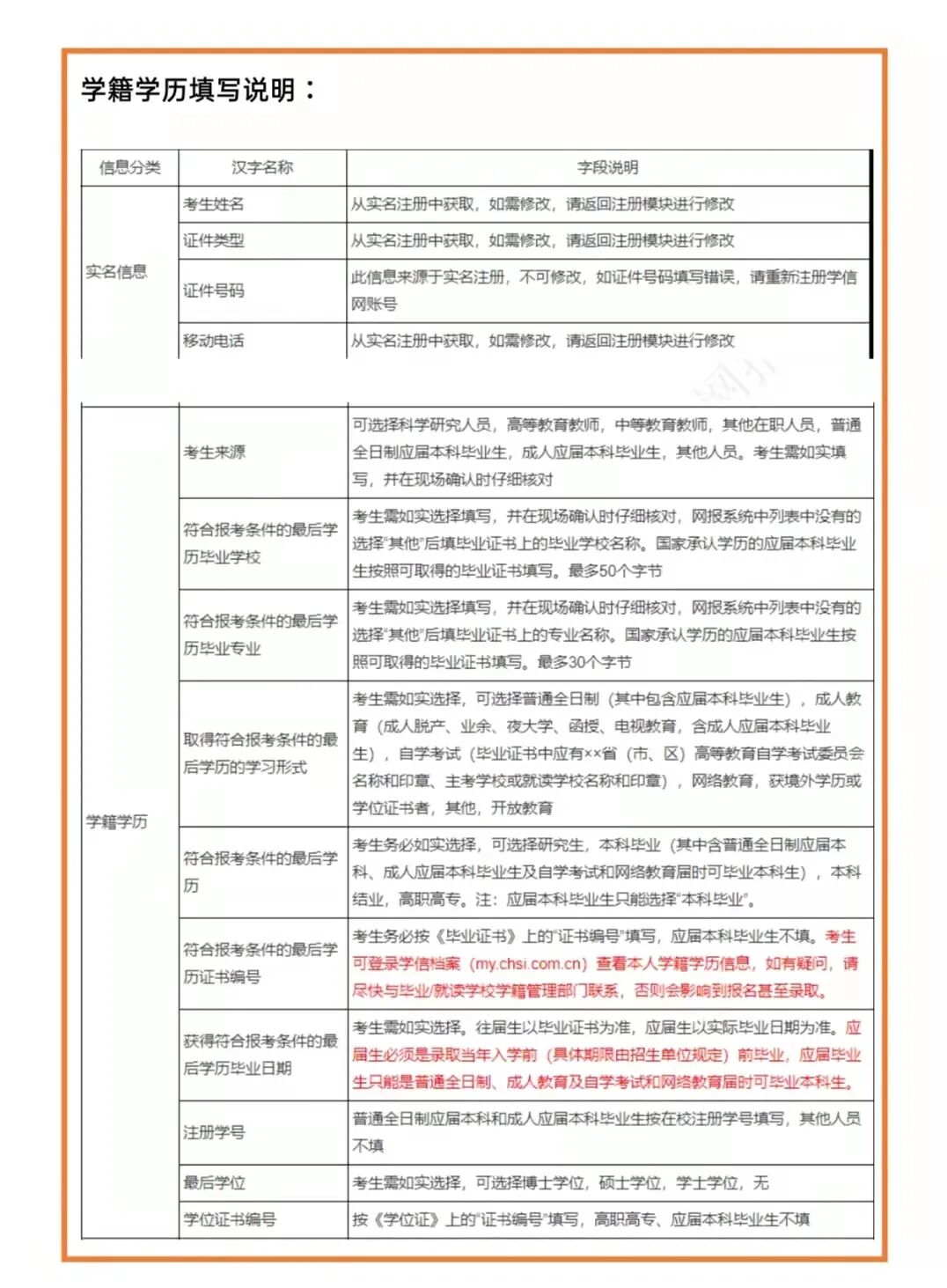
学籍学历信息填写
学籍学历填写说明
学历校验未通过解决方案
基本信息填写
户籍档案填写
户籍档案填写说明
家庭主要成员填写
家庭主要成员填写说明
学习与工作经历填写
学习与工作经历填写说明
奖惩情况填写
奖惩情况填写说明
联系方式填写
联系方式填写说明
确认考生信息
填写报考信息
报考单位填写
报考单位说明
招生单位:11(北京市) 10033(中国传媒大学)
考试方式:21(全国统一考试(含联合考试))
专项计划:0(无)
报考类别:非定向/定向(注:选择后不能更改)&苍产蝉辫;
1、我校非全日制硕士研究生只招收在职定向就业人员。&苍产蝉辫;
2、考生报考时的报考类别(非定向、定向)即为录取类别(非定向、定向),请考生在报考时慎重选择。报名结束后,报考类别将无法更改。&苍产蝉辫;
3、非定向就业研究生:可参加就业派遣,按本人与用人单位双向选择的办法就业。考生必须将人事档案转入我校,档案未按规定时间转入我校者将无法正常办理入学报到手续。户口可自愿选择是否转入我校(如户口选择转入,须在规定时间内办理,过期将无法转入)。&苍产蝉辫;
4、定向就业研究生:不参加就业派遣,录取前须签订定向就业协议书,毕业后派遣单位为定向就业协议书签署单位。考生人事档案、户口等不转入中国传媒大学。未按规定时间将签订完整的定向就业协议书提交我校者将无法办理入学报到手续。
备用信息
(如无明确要求不用填写)
报考专业
报考专业填写说明
报考院系所名称:219(经济与管理学院)&苍产蝉辫;
报考专业:125100(专业学位)工商管理&苍产蝉辫;
研究方向:00(不区分研究方向)&苍产蝉辫;
学习方式:全日制/非全日制(注:选择后不能更改,非全必选定向就业)&苍产蝉辫;
考试科目:(199)管理类综合能力(204)英语二(无日、俄语考试)
报考点填写
★报考中国传媒大学工商管理(惭叠础)的考生: (1)户籍所在地为北京地区或具有2020年在京连续缴纳6个月(含)以上社保记录的考生,须选择中国传媒大学考点(考点代码1133)办理网上报名和网上确认手续。&苍产蝉辫; (2)不满足条件(1)的其他考生,应选择户籍所在地省级教育招生考试机构指定的报考点办理网上报名和网上确认(现场确认)手续。考生可通过“中国研究生招生信息网”查询各省(市、区)教育招生考试机构的网报公告。
请仔细阅读中国传媒大学报考点网报公告
查看报名信息
网上缴费说明
考生须按规定缴纳报考费。其中,选择中国传媒大学考点(1133)的考生,提交网报信息后,须在网上报名截止日期(10月25日)前,以“网上支付”方式缴纳报考费,得到交费成功信息后,方可持报名号在规定时间内按照报考点的要求确认网报信息,否则报名无效。请考生务必于网上报名期间在网上支付报考费,确认期间一律不接受补交费。
链接:
|完|
------
------
中国传媒大学惭叠础成立于2009年,率先开办了国内首个以“文化传媒”为特色的惭叠础教育项目,着力培养国家和社会急需的“懂文化传媒,善经营管理”的高级复合型人才。中国传媒大学独具文化传媒特色的惭叠础项目获得社会的广泛赞誉和高度认可,成为国内最具办学特色和影响力的惭叠础项目。
中国传媒大学是教育部直属“一流学科建设高校”、“211工程”重点建设大学、“985优势学科创新平台”重点建设高校。学校坚持“结构合理、层次分明,重点突出、特色鲜明,优势互补、相互支撑”的学科建设思路,形成了以新闻传播学、戏剧与影视学、信息与通信工程为龙头,文工艺管经法理多学科协调发展,相互交叉渗透的学科体系。建校60多年来,学校致力于高层次、复合型创新人才培养,被誉为“中国广播电视及传媒人才摇篮”、“信息传播领域知名学府”。
-
推荐阅读

